Smart Home ...aber was?
das höre ich ja sehr gerne...aber jetzt frage ich mich nochmal. ich brauche nicht zwingen den Sonoff TH oder? ich kann doch auch den Basic nehmen, da wäre das PCB nochmal kleiner! werden die dinger eigentlich besonders warm? sprich kann das PCB bei anderen Kabeln liegen hinter einem Schalter/Taster?
0 x
-
DrLoop
- Beiträge: 815
- Registriert: Mi 14. Dez 2016, 09:40
- Wohnort: Berlin
- Vorhandene Echos: 1
- Vorhandene Echo Dots: 15
Bei den normalen musst die Pins für die GPIOs noch anlöten (selbst nicht gemacht), beim TH eben nur noch einstecken.
Die Teile werden "handwarm" im Gehäuse, wenn ohne deutlich weniger (lauwarm)
http://blog.ubidots.com/sonoff-tutorial ... controller
Die Teile werden "handwarm" im Gehäuse, wenn ohne deutlich weniger (lauwarm)
http://blog.ubidots.com/sonoff-tutorial ... controller
0 x
Shit happens! 
Das ist alles...das ist der einzige unterschied. na dann...platinen löten ist überhabt kein thema
0 x
-
lessandro
- Beiträge: 927
- Registriert: Fr 30. Dez 2016, 10:46
- Wohnort: Bodensee
- Vorhandene Echos: 1
- Vorhandene Echo Dots: 4
Also ich hätte einen EnOcean-Stellantrieb für die Heizung zu Hause, den ich nicht brauche (habe eine Fussbodenheizung).
Den habe ich bei ebay ersteigert als Paket mit einem Dutzend anderer EnOcean-Komponenten (die ich haben wollte).
Ich habe keine Ahnung ob der funktioniert, die anderen Teile haben problemlos funktioniert. Typ ist der Joonior HA1
Prinzipiell funktioniert der Stellantrieb so, dass man ein EnOcean-Telegramm mit der Solltemperatur und der Isttemperatur an das Ventil schickt, welches dann selbsständig regelt.
Wenn Du willst, kannst Du das Teil ausprobieren, zwischen uns liegt ja technisch gesehen nur etwas Wasser (wenn überhaupt).
0 x
Geräte: Amazon Echo, Harmony Touch & Hub, Beckhoff SPS mit EnOcean Sensoren und Aktoren, Wibutler, Ekey-Fingerscanner
Details siehe Profil
Details siehe Profil
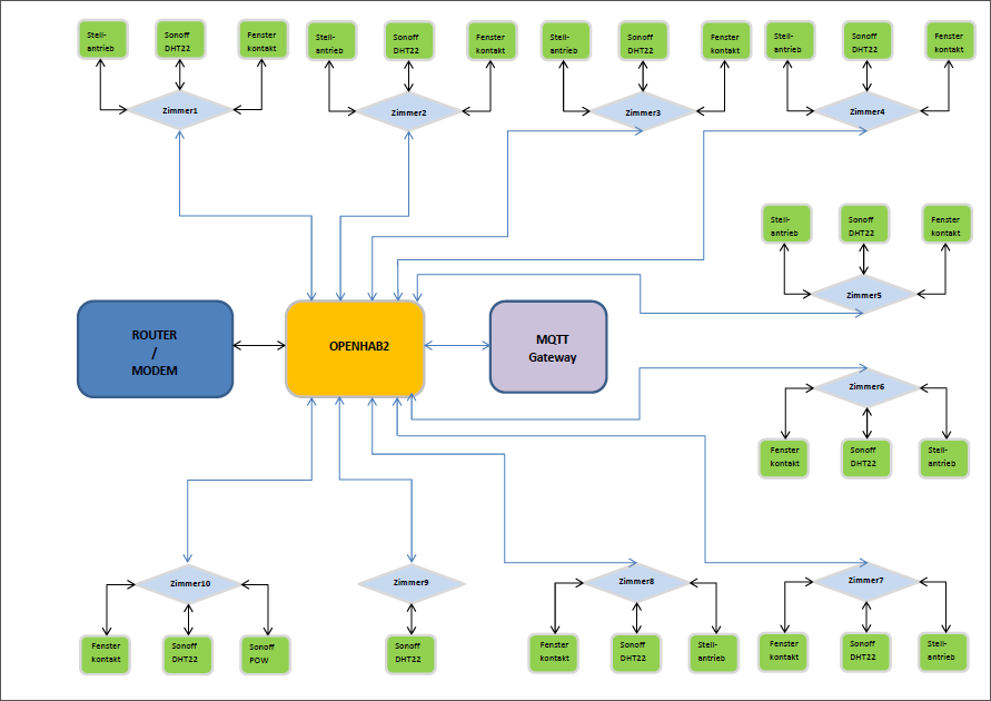
Morgen zusammen,
kleine Veranschaulichung wie das ganze aussehen soll.
Was ich mir noch überlegen muss wäre sie ansteuerung der Stellantriebe der Heizung.
Anfangs sollte es mit zwave realiesiert werden, allerdings finde ich die auswahl der regler nicht sehr üppig
habe mir überlegt vielleicht doch noch eine CCU2 dazwischen zu hängen oder gibt es noch andere möglichkeiten ohne zusätzlichen HUB?
kleine Veranschaulichung wie das ganze aussehen soll.
Was ich mir noch überlegen muss wäre sie ansteuerung der Stellantriebe der Heizung.
Anfangs sollte es mit zwave realiesiert werden, allerdings finde ich die auswahl der regler nicht sehr üppig
habe mir überlegt vielleicht doch noch eine CCU2 dazwischen zu hängen oder gibt es noch andere möglichkeiten ohne zusätzlichen HUB?
0 x
Nabend zusammen. Habe mir jetzt also doch ne ccu2 und nen Home nativ Thermostat dazu geholt. Und funktionieren tut er. Nur kann ich in openhab überhaupt nichts erkennen geschweige denn Steuern.
Gesendet von meinem ONE A2003 mit Tapatalk
Gesendet von meinem ONE A2003 mit Tapatalk
0 x


